通过上篇文章spring5源码 - IOC加载过程 Bean的生命周期知道了spring ioc的加载过程,
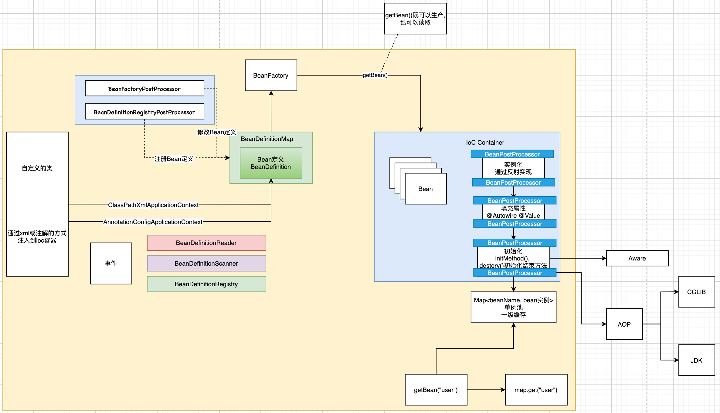
具体如下图. 下面我们就来对照下图, 看看ioc加载的源代码.
下面在用装修类比, 看看个个组件都是怎么工作的.
接下来是源码分析的整体结构图. 对照上面的思路梳理出来的
一、源码分析的入口
通常,我们的入口都是从main方法进入. 这里我们也来定义一个main方法
public class MainStarter {
public static void main(String[] args) {
// 第一步: 通过AnnotationConfigApplicationContext读取一个配置类
AnnotationConfigApplicationContext context = new AnnotationConfigApplicationContext(MainStarter.class);
context.scan("package name");
Car car = (Car) context.getBean("car");
System.out.println(car.getName());
context.close();
}
}
顺便再来看看还有哪些相关的类
/**
* 这是一个配置类,
* 在配置类里面定义了扫描的包路径com.lxl.www.iocbeanlifecicle
* 这是会将这个包下配置了注解的类扫描到ioc容器里面,成为一个成熟的bean
*/
@Configuration
@ComponentScan(basePackages = {"com.lxl.www.iocbeanlifecicle"})
public class MainConfig {
}
这个类有一个注解@Configuration, 这样这个类会被扫描成bean
还有一个注解@ComponentScan(backPackage = {“com.lxl.www.iocbeanlifecicle”}) 他表示, 请扫描com.lxl.www.iocbeanlifecicle包下所有的类.
com.lxl.www.iocbeanlifecicle 这个包下还有哪些类呢? 我们来看看项目结构
这是这个包下完整的项目结构.
下面会逐渐说明, 每个类的用途
二. 最重要的类BeanFactory
我们知道在将一个class加载为bean的过程中BeanFactory是最最重要的, 那么他是何时被加载的呢?
我们来跟踪一下带有一个参数的构造方法AnnotationConfigApplicationContext
public AnnotationConfigApplicationContext(Class>… componentClasses) {
// 进入构造函数, 首先调用自身的构造方法this();
// 调用自身的构造方法之前, 要先调用父类的构造方法
this();
// retister配置注册类
register(componentClasses);
// ioc容器shua新接口–非常重要
refresh();
}
这就是AnnotationConfigApplicationContext初始化的时候做的三件事
第一件事: this(); //调用自身的无参构造方法. 同时调用父类的构造方法
第二件事: register(componentClasses); // 调用注册器, 这里会加载两个BeanDefinitionReader和BeanDefinitionScanner. 这两位的角色是什么呢? 可以回忆一下之前的框架图
第三件事: refresh(); // 这是ioc容器刷新, 非常重要. 无论是spring boot还是spring mvc都有这个方法. 这个方法包含了整个spring ioc加载的全生命流程. 也是我们要重点学习的方法
下面来看看BeanFactory是何时被加载进来的呢?
public class AnnotationConfigApplicationContext extends GenericApplicationContext implements AnnotationConfigRegistry {
......
}
父类是GenericApplicationContext, 其无参构造函数就做了一件事
public GenericApplicationContext() {
// 构造了一个BeanFactory.
// 在调用GenericApplicationContext父类构造函数, 为ApplicationContext spring上下文对象初始化beanFactory
// 为什么初始化的是DefaultListableBeanFactory呢?
// 我们在看BeanFactory接口的时候发现DefaultListableBeanFactory是最底层的实现, 功能是最全的.
// 查看
this.beanFactory = new DefaultListableBeanFactory();
}
初始化DefaultListableBeanFactory.
问题: BeanFactory有很多, 为什么初始化的时候选择DefaultListableBeanFactory呢?
我们来看看DefaultListableBeanFactory的结构. 快捷键option + command + u –> Java Class Diagrams
通过观察, 我们发现, DefaultListableBeanFactory实现了各种各样的BeanFactory接口, 同时还是先了BeanDefinitionRegistry接口.
也就是说, DefaultListableBeanFactory不仅仅有BeanFactory的能力, 同时还有BeanDefinitionRegistry的能力. 它的功能是最全的.
所以, 我们使用的是一个功能非常强大的类Bean工厂类.
AnnotationConfigApplicationContext继承了GenericApplicationContext,
而 GenericApplicationContext 实现了AnnotationConfigRegistry接口.
所以AnnotationConfigApplicationContext有AnnotationConfigRegistry的能力.
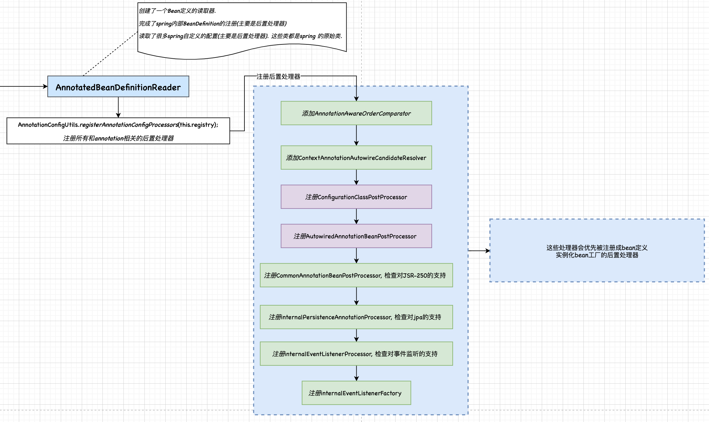
三. bean定义读取器AnnotatedBeanDefinitionReader
接着上面, 第一步调用的是this(). 也就是AnnotationConfigApplicationContext的无参构造函数. 在这个无参构造函数里一共做了两件事情
public AnnotationConfigApplicationContext() {
/**
* 创建了一个Bean定义的读取器.
* 完成了spring内部BeanDefinition的注册(主要是后置处理器)
* 读取了很多spring自定义的配置(主要是后置处理器). 这些类都是spring 的原始类.
*/
this.reader = new AnnotatedBeanDefinitionReader(this);
/**
* 创建BeanDefinition扫描器
* 可以用来扫描包或者类, 进而转换为bd
*
* Spring默认的扫描包不是这个scanner对象
* 而是自己new的一个ClassPathBeanDefinitionScanner
* Spring在执行工程后置处理器ConfigurationClassPostProcessor时, 去扫描包时会new一个ClassPathBeanDefinitionScanner
*
* 这里的scanner仅仅是为了程序员可以手动调用AnnotationConfigApplicationContext对象的scan方法
* 通过调用context.scan("package name");扫描处理配置类
* 扫描
*/
this.scanner = new ClassPathBeanDefinitionScanner(this);
}
- 初始化AnnotatedBeanDefinitionReader.
- 初始化ClassPathBeanDefinitionScanner
我们先来看看AnnotatedBeanDefinitionReader

在这里的描述中, 我们知道BeanDefinitionReader是要去扫描配置或者注解, 如果理解为销售的话, 就是扫描楼盘. 这里面就有我们的潜在用户. 也就是我们需要将其转换为bean的对象.
那么初始化的时候,AnnotatedBeanDefinitionReader做了什么呢?
重点看这句
public AnnotatedBeanDefinitionReader(BeanDefinitionRegistry registry, Environment environment) {
Assert.notNull(registry, "BeanDefinitionRegistry must not be null");
Assert.notNull(environment, "Environment must not be null");
this.registry = registry;
this.conditionEvaluator = new ConditionEvaluator(registry, environment, null);
// 注册注解类型配置的处理器
AnnotationConfigUtils.registerAnnotationConfigProcessors(this.registry);
}
注册注解类型配置的处理器
AnnotationConfigUtils.registerAnnotationConfigProcessors(this.registry);
/**
* Register all relevant annotation post processors in the given registry.
* @param registry the registry to operate on
* @param source the configuration source element (already extracted)
* that this registration was triggered from. May be {@code null}.
* @return a Set of BeanDefinitionHolders, containing all bean definitions
* that have actually been registered by this call
*/
public static Set<BeanDefinitionHolder> registerAnnotationConfigProcessors(
BeanDefinitionRegistry registry, @Nullable Object source) {
// 获取到beanFactory
DefaultListableBeanFactory beanFactory = unwrapDefaultListableBeanFactory(registry);
/**
* 判断beanFactory中是否有AnnotationAwareOrderComparator和ContextAnnotationAutowireCandidateResolver
* 没有则添加
*/
if (beanFactory != null) {
if (!(beanFactory.getDependencyComparator() instanceof AnnotationAwareOrderComparator)) {
beanFactory.setDependencyComparator(AnnotationAwareOrderComparator.INSTANCE);
}
if (!(beanFactory.getAutowireCandidateResolver() instanceof ContextAnnotationAutowireCandidateResolver)) {
beanFactory.setAutowireCandidateResolver(new ContextAnnotationAutowireCandidateResolver());
}
}
// BeanDefinitionHolder: 为BeanDefinition设置名字和别名
Set<BeanDefinitionHolder> beanDefs = new LinkedHashSet<>(8);
// 1. 如果registry中没有ConfigurationClassPostProcessor配置类后置处理器, 就添加一个
if (!registry.containsBeanDefinition(CONFIGURATION_ANNOTATION_PROCESSOR_BEAN_NAME)) {
RootBeanDefinition def = new RootBeanDefinition(ConfigurationClassPostProcessor.class);
def.setSource(source);
// 构建BeanDefinitionHolder, 并添加到beanDefs
beanDefs.add(registerPostProcessor(registry, def, CONFIGURATION_ANNOTATION_PROCESSOR_BEAN_NAME));
}
// 2. 如果rigistry中, 没有AutowiredAnnotationBeanPostProcessor Autowired注解bean的后置处理器, 则添加一个
if (!registry.containsBeanDefinition(AUTOWIRED_ANNOTATION_PROCESSOR_BEAN_NAME)) {
RootBeanDefinition def = new RootBeanDefinition(AutowiredAnnotationBeanPostProcessor.class);
def.setSource(source);
// 构建BeanDefinitionHolder, 并添加到beanDefs
beanDefs.add(registerPostProcessor(registry, def, AUTOWIRED_ANNOTATION_PROCESSOR_BEAN_NAME));
}
// Check for JSR-250 support, and if present add the CommonAnnotationBeanPostProcessor.
// 3. 检查对JSR-250的支持, 如果rigistry中没有CommonAnnotationBeanPostProcessor通用注解后置处理器, 则添加一个
if (jsr250Present && !registry.containsBeanDefinition(COMMON_ANNOTATION_PROCESSOR_BEAN_NAME)) {
RootBeanDefinition def = new RootBeanDefinition(CommonAnnotationBeanPostProcessor.class);
def.setSource(source);
// 构建BeanDefinitionHolder, 并添加到beanDefs
beanDefs.add(registerPostProcessor(registry, def, COMMON_ANNOTATION_PROCESSOR_BEAN_NAME));
}
// Check for JPA support, and if present add the PersistenceAnnotationBeanPostProcessor.
// 4. 检查对jpa的支持, 如果不包含internalPersistenceAnnotationProcessor, 持久化注解处理器, 就添加一个
if (jpaPresent && !registry.containsBeanDefinition(PERSISTENCE_ANNOTATION_PROCESSOR_BEAN_NAME)) {
RootBeanDefinition def = new RootBeanDefinition();
try {
def.setBeanClass(ClassUtils.forName(PERSISTENCE_ANNOTATION_PROCESSOR_CLASS_NAME,
AnnotationConfigUtils.class.getClassLoader()));
}
catch (ClassNotFoundException ex) {
throw new IllegalStateException(
"Cannot load optional framework class: " + PERSISTENCE_ANNOTATION_PROCESSOR_CLASS_NAME, ex);
}
def.setSource(source);
beanDefs.add(registerPostProcessor(registry, def, PERSISTENCE_ANNOTATION_PROCESSOR_BEAN_NAME));
}
// 5. 检查对事件监听的支持, 如果不包含事件监听处理器internalEventListenerProcessor, 就添加一个
if (!registry.containsBeanDefinition(EVENT_LISTENER_PROCESSOR_BEAN_NAME)) {
RootBeanDefinition def = new RootBeanDefinition(EventListenerMethodProcessor.class);
def.setSource(source);
beanDefs.add(registerPostProcessor(registry, def, EVENT_LISTENER_PROCESSOR_BEAN_NAME));
}
// 6. 如果不包含事件监听工厂处理器internalEventListenerFactory , 就添加一个
if (!registry.containsBeanDefinition(EVENT_LISTENER_FACTORY_BEAN_NAME)) {
RootBeanDefinition def = new RootBeanDefinition(DefaultEventListenerFactory.class);
def.setSource(source);
beanDefs.add(registerPostProcessor(registry, def, EVENT_LISTENER_FACTORY_BEAN_NAME));
}
return beanDefs;
}
在这里注册了6个后置处理器
四. bean定义扫描器ClassPathBeanDefinitionScanner
public AnnotationConfigApplicationContext() {
/**
* 创建了一个Bean定义的读取器.
* 完成了spring内部BeanDefinition的注册(主要是后置处理器)
* 读取了很多spring自定义的配置(主要是后置处理器). 这些类都是spring 的原始类.
*/
this.reader = new AnnotatedBeanDefinitionReader(this);
/**
* 创建BeanDefinition扫描器
* 可以用来扫描包或者类, 进而转换为bd
*
* Spring默认的扫描包不是这个scanner对象
* 而是自己new的一个ClassPathBeanDefinitionScanner
* Spring在执行工程后置处理器ConfigurationClassPostProcessor时, 去扫描包时会new一个ClassPathBeanDefinitionScanner
*
* 这里的scanner仅仅是为了程序员可以手动调用AnnotationConfigApplicationContext对象的scan方法
* 通过调用context.scan("package name");扫描处理配置类
* 扫描
*/
this.scanner = new ClassPathBeanDefinitionScanner(this);
}
主要看加粗的部分. 这部分初始化了BeanDefinition扫描器. 这里的这个scanner不是spring默认的扫描包. Spring默认的扫描包不是这个scanner对象, 而是自己new的一个ClassPathBeanDefinitionScanner, Spring在执行后置处理器ConfigurationClassPostProcessor时, 去扫描包时会new一个ClassPathBeanDefinitionScanner, 这里的scanner仅仅是为了程序员可以手动调用AnnotationConfigApplicationContext对象的scan方法, 通过调用context.scan(“package name”);扫描处理配置类
比如,我们可以这样使用
public static void main(String[] args) {
// 第一步: 通过AnnotationConfigApplicationContext读取一个配置类
AnnotationConfigApplicationContext context = new AnnotationConfigApplicationContext(MainStarter.class);
context.scan("package name");
Car car = (Car) context.getBean("car");
System.out.println(car.getName());
context.close();
}

首先调用了ClassPathBeanDefinitionScanner(this) 构造方法, 然后调用registerDefaultFilter注册摩尔恩的过滤器, 这里面默认的过滤器有两种: javax.annotation.ManagedBean 和 javax.inject.Named. 同时隐含的会注册所有带有@Component @Repository @Controller关键字的注解
@SuppressWarnings("unchecked")
protected void registerDefaultFilters() {
this.includeFilters.add(new AnnotationTypeFilter(Component.class));
ClassLoader cl = ClassPathScanningCandidateComponentProvider.class.getClassLoader();
try {
this.includeFilters.add(new AnnotationTypeFilter(
((Class<? extends Annotation>) ClassUtils.forName("javax.annotation.ManagedBean", cl)), false));
logger.trace("JSR-250 'javax.annotation.ManagedBean' found and supported for component scanning");
}
catch (ClassNotFoundException ex) {
// JSR-250 1.1 API (as included in Java EE 6) not available - simply skip.
}
try {
this.includeFilters.add(new AnnotationTypeFilter(
((Class<? extends Annotation>) ClassUtils.forName("javax.inject.Named", cl)), false));
logger.trace("JSR-330 'javax.inject.Named' annotation found and supported for component scanning");
}
catch (ClassNotFoundException ex) {
// JSR-330 API not available - simply skip.
}
}
在ClassPathBeanDefinitionScanner中, 有一个非常重要的方法, 就是doScan(String …beanPackages). 用来扫描传入的配置文件.
五. 注册配置方法
public AnnotationConfigApplicationContext(Class<?>... componentClasses) {
// 进入构造函数, 首先调用自身的构造方法this();
// 调用自身的构造方法之前, 要先调用父类的构造方法
this();
// register配置注册类
register(componentClasses);
// ioc容器shua新接口--非常重要
refresh();
}
这是AnnotationConfigApplicationContext方法的构造函数, 里面第二步调用了register()方法.
private <T> void doRegisterBean(Class<T> beanClass, @Nullable String name,
@Nullable Class<? extends Annotation>[] qualifiers, @Nullable Supplier<T> supplier,
@Nullable BeanDefinitionCustomizer[] customizers) {
// 将入参beanClass构建成AnnotatedGenericBeanDefinition对象
AnnotatedGenericBeanDefinition abd = new AnnotatedGenericBeanDefinition(beanClass);
if (this.conditionEvaluator.shouldSkip(abd.getMetadata())) {
return;
}
abd.setInstanceSupplier(supplier);
ScopeMetadata scopeMetadata = this.scopeMetadataResolver.resolveScopeMetadata(abd);
abd.setScope(scopeMetadata.getScopeName());
String beanName = (name != null ? name : this.beanNameGenerator.generateBeanName(abd, this.registry));
// 处理通用定义注解
AnnotationConfigUtils.processCommonDefinitionAnnotations(abd);
if (qualifiers != null) {
for (Class<? extends Annotation> qualifier : qualifiers) {
if (Primary.class == qualifier) {
abd.setPrimary(true);
}
else if (Lazy.class == qualifier) {
abd.setLazyInit(true);
}
else {
abd.addQualifier(new AutowireCandidateQualifier(qualifier));
}
}
}
if (customizers != null) {
for (BeanDefinitionCustomizer customizer : customizers) {
customizer.customize(abd);
}
}
BeanDefinitionHolder definitionHolder = new BeanDefinitionHolder(abd, beanName);
definitionHolder = AnnotationConfigUtils.applyScopedProxyMode(scopeMetadata, definitionHolder, this.registry);
BeanDefinitionReaderUtils.registerBeanDefinition(definitionHolder, this.registry);
}
AnnotationConfigUtils.processCommonDefinitionAnnotations(abd);用来加载bean元数据中的注解
BeanDefinitionReaderUtils.registerBeanDefinition(definitionHolder, this.registry);用来注册bean定义. 经过一些列的教研, 没有问题, 然后将其让入到this.beanDefinitionMap.put(beanName, beanDefinition);中
具体做了哪些工作, 可以看看上面的结构图
六. Refresh() – spring ioc容器刷新方法
public AnnotationConfigApplicationContext(Class<?>... componentClasses) {
// 进入构造函数, 首先调用自身的构造方法this();
// 调用自身的构造方法之前, 要先调用父类的构造方法
this();
// register配置注册类
register(componentClasses);
// ioc容器shua新接口--非常重要
refresh();
}
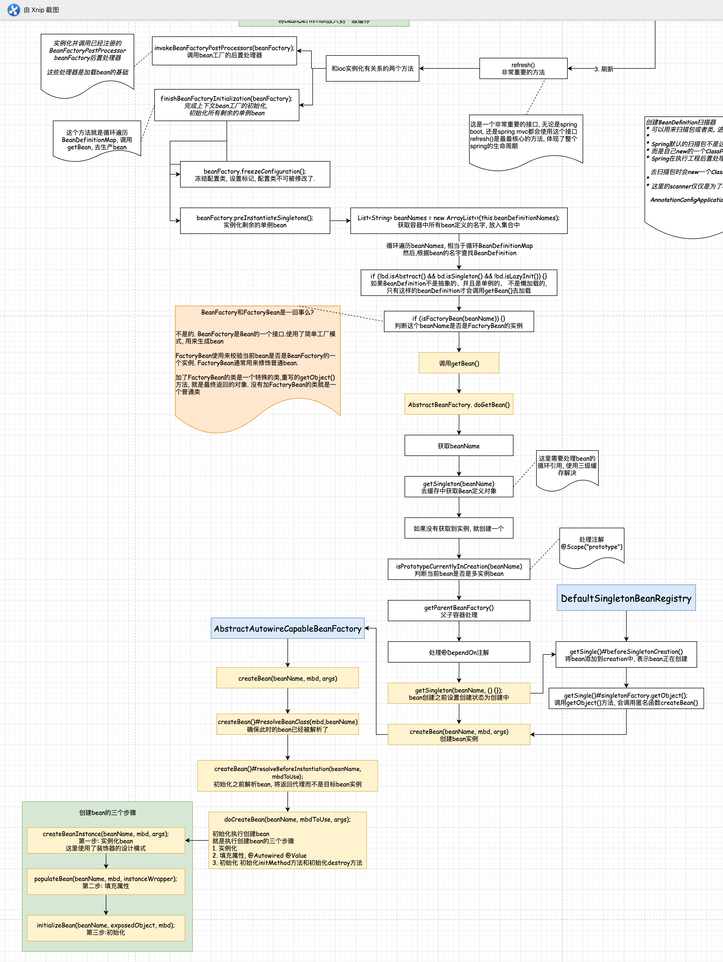
refresh()方法, spring有很多衍生品, 比如spring mvc ,spring boot, 都有这个方法. refresh()里面定义了spring ioc中bean加载的全过程.
@Override
public void refresh() throws BeansException, IllegalStateException {
synchronized (this.startupShutdownMonitor) {
// 1. 准备刷新上下文环境
prepareRefresh();
// Tell the subclass to refresh the internal bean factory.
//2. 获取告诉子类初始化bean工厂, 不同工厂不同实现
ConfigurableListableBeanFactory beanFactory = obtainFreshBeanFactory();
// Prepare the bean factory for use in this context.
//3. 对bean工厂进行填充属性
prepareBeanFactory(beanFactory);
try {
// Allows post-processing of the bean factory in context subclasses.
// 4. 留个子类去实现该接口
postProcessBeanFactory(beanFactory);
// Invoke factory processors registered as beans in the context.
/*
* 调用bean工厂的后置处理器
* 1. 会再次class扫描成BeanDefinition
*/
invokeBeanFactoryPostProcessors(beanFactory);
// Register bean processors that intercept bean creation.
// 注册bean后置处理器
registerBeanPostProcessors(beanFactory);
// Initialize message source for this context.
// 初始化国际化资源处理器
initMessageSource();
// Initialize event multicaster for this context.
// 创建事件多播放器
initApplicationEventMulticaster();
// Initialize other special beans in specific context subclasses.
// 这个方法通用也是留个子类实现的, spring boot也是从这个方法进行启动
onRefresh();
// Check for listener beans and register them.
// 将事件监听器注册到多播放器上
registerListeners();
// Instantiate all remaining (non-lazy-init) singletons.
// 实例化剩余的单实例bean
/**
* 这个方法就是循环遍历BeanDefinitionMap, 调用getBean, 去生产bean
*/
finishBeanFactoryInitialization(beanFactory);
// Last step: publish corresponding event.
//最后容器刷新 发布刷新时间(spring cloud是从这里启动的 )
finishRefresh();
}
catch (BeansException ex) {
if (logger.isWarnEnabled()) {
logger.warn("Exception encountered during context initialization - " +
"cancelling refresh attempt: " + ex);
}
// Destroy already created singletons to avoid dangling resources.
destroyBeans();
// Reset 'active' flag.
cancelRefresh(ex);
// Propagate exception to caller.
throw ex;
}
finally {
// Reset common introspection caches in Spring's core, since we
// might not ever need metadata for singleton beans anymore...
resetCommonCaches();
}
}
}
这是refresh()的源码, 在refresh()中做了很多很多事情, 我们这次主要看和ioc中beanFactory创建bean有关的部分.
一个是: invokeBeanFactoryPostProcessors(beanFactory);
另一个是: finishBeanFactoryInitialization(beanFactory);
6.1 invokeBeanFactoryPostProcessors(beanFactory) 调用BeanFactory的后置处理器
在AnnotatedBeanDefinitionReader这里扫描了所有后置处理器, 将其解析到beanDefinitionMap, 在这里调用后置处理器
6.2 finishBeanFactoryInitialization 实例化剩余的单实例bean
这个方法就是循环遍历BeanDefinitionMap, 调用getBean, 去生产bean
这里第一个是: 冻结配置类, 意思是说, 我马上就要开始制造bean了, bean配置文件不能再修改了, 所以被冻结
原理是有一个变量标记, 设为true标记冻结.
@Override
public void freezeConfiguration() {
this.configurationFrozen = true;
this.frozenBeanDefinitionNames = StringUtils.toStringArray(this.beanDefinitionNames);
}
第二个是实例化创建bean
Override
protected Object createBean(String beanName, RootBeanDefinition mbd, @Nullable Object[] args)
throws BeanCreationException {
if (logger.isTraceEnabled()) {
logger.trace("Creating instance of bean '" + beanName + "'");
}
RootBeanDefinition mbdToUse = mbd;
// Make sure bean class is actually resolved at this point, and
// clone the bean definition in case of a dynamically resolved Class
// which cannot be stored in the shared merged bean definition.
// 确保此时的bean已经被解析了
Class<?> resolvedClass = resolveBeanClass(mbd, beanName);
if (resolvedClass != null && !mbd.hasBeanClass() && mbd.getBeanClassName() != null) {
mbdToUse = new RootBeanDefinition(mbd);
mbdToUse.setBeanClass(resolvedClass);
}
// Prepare method overrides.
try {
/**
* 验证和准备覆盖方法(近在xml方式中)
* lookup-method 和 replace-method
* 这两个配置存放在BeanDefinition中的methodOverrides(仅在XML方式中)
* 在XML方式中, bean实例化的过程中如果检测到存在methodOverrides
* 则会动态的为当前bean生成代理并使用对应的拦截器为bean做增强处理
* 具体的实现我们后续分析. 现在先看mbdtoUse.prepareMethodOverrides()代码块
*/
mbdToUse.prepareMethodOverrides();
}
catch (BeanDefinitionValidationException ex) {
throw new BeanDefinitionStoreException(mbdToUse.getResourceDescription(),
beanName, "Validation of method overrides failed", ex);
}
try {
// Give BeanPostProcessors a chance to return a proxy instead of the target bean instance.
/**
* 初始化之前的解析
* 第一次调用bean后置处理器
* 铜鼓bean的后置处理器来进行后置处理生成代理对象, 一般情况下在此处不会生成代理对象
* 为什么不能生成代理对象? 不管是我们的JDK还是cglib代理都不会在此处进行代理, 因为我们的真实对象没有生成,
* 所以在这里不会生成代理对象
* 这一步是aop和事务的关键, 因为在这解析我们的aop切面信息进行缓存.
*/
Object bean = resolveBeforeInstantiation(beanName, mbdToUse);
if (bean != null) {
return bean;
}
}
catch (Throwable ex) {
throw new BeanCreationException(mbdToUse.getResourceDescription(), beanName,
"BeanPostProcessor before instantiation of bean failed", ex);
}
try {
/*
* 执行创建bean, 这里就是执行创建bean的三个步骤
* 1. 实例化
* 2. 填充属性, @Autowired @Value
* 3. 初始化 初始化initMethod方法和初始化destroy方法
*/
Object beanInstance = doCreateBean(beanName, mbdToUse, args);
if (logger.isTraceEnabled()) {
logger.trace("Finished creating instance of bean '" + beanName + "'");
}
return beanInstance;
}
catch (BeanCreationException | ImplicitlyAppearedSingletonException ex) {
// A previously detected exception with proper bean creation context already,
// or illegal singleton state to be communicated up to DefaultSingletonBeanRegistry.
throw ex;
}
catch (Throwable ex) {
throw new BeanCreationException(
mbdToUse.getResourceDescription(), beanName, "Unexpected exception during bean creation", ex);
}
}
创建bean的三个步骤
protected Object doCreateBean(final String beanName, final RootBeanDefinition mbd, final @Nullable Object[] args)
throws BeanCreationException {
// Instantiate the bean.
BeanWrapper instanceWrapper = null;
if (mbd.isSingleton()) {
instanceWrapper = this.factoryBeanInstanceCache.remove(beanName);
}
if (instanceWrapper == null) {
/**
* 第一步: 实例化
* 这里面的调用链非常深, 后面再看
* bean实例化有两种方式
* 1. 使用反射: 使用反射也有两种方式,
* a. 通过无参构造函数 (默认的方式)
* 从beanDefinition中可以得到beanClass,
* ClassName = BeanDefinition.beanclass
* Class clazz = Class.forName(ClassName);
* clazz.newInstance();
* 这样就可以实例化bean了
*
* b. 通过有参函数.
* ClassName = BeanDefinition.beanclass
* Class clazz = Class.forName(ClassName);
* Constractor con = class.getConstractor(args....)
* con.newInstance();
*
* 2. 使用工厂
* 我们使用@Bean的方式, 就是使用的工厂模式, 自己控制实例化过程
*
*/
instanceWrapper = createBeanInstance(beanName, mbd, args);
}
// 这里使用了装饰器的设计模式
final Object bean = instanceWrapper.getWrappedInstance();
Class<?> beanType = instanceWrapper.getWrappedClass();
if (beanType != NullBean.class) {
mbd.resolvedTargetType = beanType;
}
// Allow post-processors to modify the merged bean definition.
// 允许后置处理器修改已经合并的beanDefinition
synchronized (mbd.postProcessingLock) {
if (!mbd.postProcessed) {
try {
applyMergedBeanDefinitionPostProcessors(mbd, beanType, beanName);
}
catch (Throwable ex) {
throw new BeanCreationException(mbd.getResourceDescription(), beanName,
"Post-processing of merged bean definition failed", ex);
}
mbd.postProcessed = true;
}
}
// Eagerly cache singletons to be able to resolve circular references
// even when triggered by lifecycle interfaces like BeanFactoryAware.
boolean earlySingletonExposure = (mbd.isSingleton() && this.allowCircularReferences &&
isSingletonCurrentlyInCreation(beanName));
if (earlySingletonExposure) {
if (logger.isTraceEnabled()) {
logger.trace("Eagerly caching bean '" + beanName +
"' to allow for resolving potential circular references");
}
addSingletonFactory(beanName, () -> getEarlyBeanReference(beanName, mbd, bean));
}
// Initialize the bean instance.
Object exposedObject = bean;
try {
// 第二步:填充属性, 给属性赋值(调用set方法) 这里也是调用的后置处理器
populateBean(beanName, mbd, instanceWrapper);
// 第三步: 初始化.
exposedObject = initializeBean(beanName, exposedObject, mbd);
}
catch (Throwable ex) {
if (ex instanceof BeanCreationException && beanName.equals(((BeanCreationException) ex).getBeanName())) {
throw (BeanCreationException) ex;
}
else {
throw new BeanCreationException(
mbd.getResourceDescription(), beanName, "Initialization of bean failed", ex);
}
}
if (earlySingletonExposure) {
Object earlySingletonReference = getSingleton(beanName, false);
if (earlySingletonReference != null) {
if (exposedObject == bean) {
exposedObject = earlySingletonReference;
}
else if (!this.allowRawInjectionDespiteWrapping && hasDependentBean(beanName)) {
String[] dependentBeans = getDependentBeans(beanName);
Set<String> actualDependentBeans = new LinkedHashSet<>(dependentBeans.length);
for (String dependentBean : dependentBeans) {
if (!removeSingletonIfCreatedForTypeCheckOnly(dependentBean)) {
actualDependentBeans.add(dependentBean);
}
}
if (!actualDependentBeans.isEmpty()) {
throw new BeanCurrentlyInCreationException(beanName,
"Bean with name '" + beanName + "' has been injected into other beans [" +
StringUtils.collectionToCommaDelimitedString(actualDependentBeans) +
"] in its raw version as part of a circular reference, but has eventually been " +
"wrapped. This means that said other beans do not use the final version of the " +
"bean. This is often the result of over-eager type matching - consider using " +
"'getBeanNamesForType' with the 'allowEagerInit' flag turned off, for example.");
}
}
}
}
// Register bean as disposable.
try {
registerDisposableBeanIfNecessary(beanName, bean, mbd);
}
catch (BeanDefinitionValidationException ex) {
throw new BeanCreationException(
mbd.getResourceDescription(), beanName, "Invalid destruction signature", ex);
}
return exposedObject;
}
具体结构如下: